智能船舶对海员职业发展的影响及海事教育策略
摘要:为使海事教育更好地适应船舶智能化发展,通过梳理国内外智能船舶相关体系,分析不同发展阶段智能船舶给海员职业带来的影响,主要包括海上人员数量持续减少、海员工作属性逐渐向岸基转移、新型海员知识体系和技能要求更高等。在此基础上,进一步分析不同发展阶段智能船舶对海员知识结构和综合能力的需求,指出航海类院校、政府和企业均应积极应对智能船舶对海员职业的影响,提出中国海事教育应制定智能船舶时代背景下不同阶段的人才培养方案,构建多元化新工科教育模式,建立适应智能航运发展的行业规范。
关键词:智能船舶;海员;职业发展;海事教育

一、引言
随着现代科技的日新月异,船舶技术领域正朝着自动化、智能化和无人化方向快速发展,这一发展趋势不仅有力地推动了海洋运输行业的现代化进程,同时也为传统海员职业带来前所未有的机遇与挑战。2018年12月,国际海事组织 ( IMO ) 海上安全委员会第100次会议 ( MSC 100 ) 呼吁“海员要为船舶自动化做好准备”。2019年5月,我国交通运输部等7部门联合发布了《智能航运发展指导意见》,明确要求“加强智能航运人才培养”。2023年,中国船级社 ( CCS ) 发布了《智能船舶规范 ( 2023 )》,提出智能船舶的关键技术包括“感知能力”“记忆和思维能力”“学习能力和自适应能力”“行为决策能力”等[1]。在智能船舶新技术快速发展的形势下,传统海员职业和海事教育模式都将不可避免地产生颠覆性变革。
现阶段国外关于智能船舶的研究主要集中在智能船舶的技术细节和海员职业转型层面[2-5]。国内学者也从多个角度分析智能船舶背景下海员职业的发展前景以及智能船舶发展对海事教育的影响,进而提出面向智能航运的航海类人才培养目标、定位和不同阶段的培养建议[6-16]。已有研究成果为智能船舶背景下海事教育改革提供了有益参考,但尚缺乏更为系统的改革方案。
我国是国际海员输出大国,培养适应智能船舶发展形势的新型海员,既是实现高端海员职业发展的必然选择,也是推动航运产业智能化转型的重要支撑,更是提高国际海事话语权、承担航运大国责任的应有之举。本文通过追踪国内外智能船舶的发展路线,分析智能船舶发展对海员职业的影响,进而从航海类院校、政府和企业三个层面提出智能船舶背景下海员的培养策略。
二、智能船舶的发展路线
( 一 ) IMO对水面自主船舶发展阶段的划分
目前,航运界对于智能船舶的定义和发展路线尚未形成共识。IMO对于智能船舶发展的划分更倾向于基于智能船舶的自主化水平,将智能船舶定义为水面自主船舶 ( Maritime Autonomous Surface Ship,MASS ),即在不同程度上能够独立于人为干预而运行的船舶。根据对在船海员的依赖程度,IMO将MASS的发展阶段划分为4个等级,其具体划分与主要特点如表1所示。
表1 IMO对MASS发展阶段的划分

( 二 ) 各国相关组织或机构对智能船舶智能程度的划分
我国《智能船舶规范 ( 2023 )》将智能船舶定义为:利用传感器、通信、物联网、互联网等技术手段,自动感知和获得船舶自身、海洋环境、物流、港口等方面的信息和数据,并基于计算机技术、自动控制技术和大数据处理和分析技术,在船舶航行、管理、维护保养、货物运输等方面实现智能化运行的船舶。其功能按照由局部应用到全船应用、由辅助决策到完全自主的方向发展,一般分为智能航行、智能船体、智能机舱、智能能效管理、智能货物管理、智能集成平台、远程控制和自主操作。我国《智能船舶规范 ( 2023 )》通过赋予智能船舶不同的功能附加标志i-ship ( Ai,Ri,Nx,Hx,Mx,Ex,Cx,I ) 来区分智能船舶的智能化水平,如表2所示。由此可见,我国规范对于智能船舶发展等级的表示方法,更突出其功能的实现和积累,这与IMO对MASS的发展等级划分并不矛盾。
表2 中国船级社 ( CCS ) 对智能船舶功能的附加标志

另外,一些具有代表性的组织或机构如劳氏船级社 ( LR )、挪威船级社 ( DNV )、丹麦海事局 ( DMA )、法国船检局 ( BV ) 等对于智能船舶的定义和发展程度的描述也不尽相同,如表3所示。
表3 其他代表性组织或机构对智能船舶发展程度的描述

尽管国内外不同组织对于智能船舶发展程度或发展等级的划分并不相同,但其在智能船舶发展脉络的认知上却是一致的。将这些组织或机构对智能船舶的等级划分进行对比分析后,可以得到以下三个结论:第一,实现完全自主化无人驾驶是全球公认的智能船舶发展的最终目标。第二,智能船舶的发展采取循序渐进、分阶段发展的方式,在各阶段的划分上各机构基本保持一致。第一阶段是自主感知的辅助人工决策船舶,第二阶段是人工现场干预的半自主决策船舶,第三阶段是远程监控的自主决策船舶,第四阶段则是完全自主船舶。第三,整体来看,囿于目前的科技和管理水平,当今世界智能船舶的发展尚处于起步阶段。可见,智能船舶的发展还有很长一段路要走,在不同的阶段智能船舶对海员职业的影响和能力需求也各不相同。面对即将到来的智能航运时代,深入研究智能船舶背景下海员职业发展方向与能力需求已迫在眉睫。
三、智能船舶对海员职业的影响
目前,海上运输系统正在经历重大变革,需要对系统及其组件进行充分的修改和布局[17]。一方面,自动化和智能化技术的发展可以在很大程度上解放海上劳动力,使船舶营运对传统在船人员的依赖程度大大降低;另一方面,大量新技术的引入使船舶系统更加复杂,对于复合型航海人才的需求显著增加。
( 一 ) 在船人员将持续减少
研究表明,80%的海上交通事故与人的因素有关。高度的船舶自动化可以缩减海员的工作量,减少人为因素对船舶安全的影响,从而在某种程度上提高船舶的安全性。例如,新技术的发展将船上的船员数量从二十世纪七八十年代的每艘船舶配员30~40人减少到当前的15~20人,并提高了船舶运营的整体安全性[18]。随着智能船舶的应用和普及,船舶配员还将进一步减少,并最终实现无人在船[19]。截至2022年底,中国注册船员总数达到190万余人,其中海船船员数量达到90万人。[20]面对船舶智能化甚至无人化发展趋势,目前有相当数量的海员正在为个人的职业前景感到忧虑。
然而,从完全人工操作船舶到完全自主船舶,从单一自主船舶到普遍自主船舶,并不是一蹴而就的,而是一个循序渐进的过程。智能系统的运行需要感知、分析、决策、执行四个经典步骤,对于智能船舶也是如此。传统船舶是人的感知和机器感知相结合,分析、决策和执行均由人来实现;而智能船舶从感知到分析、从决策到执行都可以由机器来实现。大多数组织和机构正是参考这四个步骤对智能船舶的等级进行区分。表4表明了智能船舶对在船海员的依赖程度随着智能化的发展将逐渐降低,智能船舶的应用和普及必将导致在船海员数量的减少。
表4 智能船舶不同发展阶段对在船海员的
依赖程度和能力需求

在很长一段时间内,在船人员并不能被船舶自动化和智能化所完全取代,只是随着船舶自主程度的增加,在船海员数量将显著减少。有研究表明,海员在新系统中的角色和责任的变化将导致新一代海员的出现。新海员作为一个全新的海员群体,可能会在陆上工作,但如果需要还将在船上工作[21]。无论何时,海员依然对船舶的营运安全和效率起决定性作用。
( 二 ) 海员工作属性发生根本性变革
智能船舶具备先进技术手段,其根本特征在于具有感知、记忆、思维、学习、适应和决策等能力。尽管船舶自主航行技术降低了对船上人员的依赖,甚至可能消除这一依赖,但人的因素在整个船舶运营体系中的重要性并没有减弱。相比之下,设计、建造和测试智能船舶的技术系统,以及预测系统在不同操作情况下的行为,都将由人去完成[4]。而且,由于系统的复杂性,制定和修改航行任务、监控船舶航行与货物状态、处理船机技术故障、承担远程通信功能、提供现场和远程应急保障、处置海上事故与保险等,这些工作需要划分更精细的岗位去协作完成,往往需要具有大量海上工作经验的人员才能胜任。即使对于完全自主的船舶,也必须保持岸上操作员干预的可能性[22]。因此,智能船舶的应用,本质上是海员岗位的转移,而并非使其失业。
智能航运时代,船岸之间的交互是船舶远程控制的核心。随着海洋监测领域新技术的进一步发展,许多航运公司已经通过船队运营中心 ( FOC ) 运营和监控其船队,由岸上操作员向船舶提供额外信息、警告甚至是建议或指示[23]。因此,为实现智能船舶的动态监控,远程操作中心 ( ROC ) 和远程操作员 ( ROCO ) 的概念应运而生。2023年4月17日至21日召开的IMO“海上自主水面船舶第2次联合工作组会议 ( MASS-JWG 2 )”是智能船舶起步阶段的一次里程碑性质的会议。根据IMO MASS-JWG 2相关讨论成果,IMO同意采用远程操作中心 ( ROC ) 这一术语,其定义是指能够在MASS之外操作该MASS部分或全部功能的处所。ROC将成为基础设施的重要组成部分设置在岸基或其他船舶上,主要承担智能船舶的航行、机舱、货物、通信、应急和其他特殊操作等监控任务。另外,考虑到远程操作系统的复杂性,ROC还应配有专门负责操作系统 ( 软、硬件 ) 和网络维护的工程师。据此,可以将智能船舶ROC的主要功能归纳如表5所示。ROCO可以由多个不同业务类型的人员担任,既可以操作单艘船舶,也可以同时操作多艘船舶;既可以在远程控制站独立操作,也可以向在船人员发送指令操作。届时,以“岸基驾控为主、船端支持为辅”的新一代航运系统将为新海员带来工作属性的转变,且将吸引包括女性在内的更多的从业者加入。但是,智能船舶在为海员职业摆脱“漂泊孤独、艰苦危险”固有标签的同时,也对海员技能提出更高的要求,即具有扎实的航海理论基础和优良的操作技能,掌握智能化、数字化技术专业知识,具备较强的多语种沟通能力、较高的岗位管理水平的复合型航海人才[24]。
表5 智能船舶远程操作中心 ( ROC ) 的主要功能

在智能船舶完全实现自主操作之前,在船海员仍然是智能船舶操作的主体。船长依然要对智能船舶的安全、船员的安全以及保护海洋环境负总的责任,并拥有对船舶所有操作的最终决定权。ROCO既要承担智能船舶的一部分管理工作,也要处理一些技术性操作,其对船长的决策主要起到咨询和建议作用。但为了配合智能船舶的安全高效营运,传统的在船人员如驾驶员、轮机员、船舶电子电气员等在智能船舶工作期间还可能承担如网络技术通信员、数据处理分析员、船舶保安员、货物操作员等工作;而且,船舶智能化达到一定程度之后,随船海员的职责还可能进一步合并给少数的在船人员去承担。
另外,在IMO MASS-JWG 2的初步共识中,IMO还确认并强调了船长无论在法律上还是技术上的必要性,即“无论智能船舶的自主等级或操作模式如何,都应配有一位自然人船长并对其负责;MASS船长有可能不在船,这取决于MASS所应用技术与人员在船情况;在必要时该船长应能介入船舶控制”。
综上分析,考虑到现阶段智能船舶配员的相关公约和法规尚为空白,综合现有研究成果,提出智能船舶的操作人员配备设想如表6所示。
表6 智能船舶操作人员的配备

传统海员除了向岸基ROC转移外,还将向与智能船舶相关的产业转型,例如智能船舶的设计、建造以及营运一段时间后需要到基地保养维护等,类似现在的修造船厂。这类海员除了向船体修造工程师、轮机维修工程师、自动化工程师、导航设备修理工程师及电子电气设备维修工程师等传统岸基职业转移外,还可以向网络维护工程师、传感设备维护工程师、机器人维修工程师及人工智能维护工程师等新职业转型。可见,智能船舶的到来,将导致海员工作属性发生根本性变革。
( 三 ) 对海员知识与技能的要求大幅提升
1.适任要求显著提高
适任要求重点考查的是海员的技术能力。海员技术能力通常是指有关船舶操作的知识、技能,如船舶驾驶、机器管理、货物装卸和通信导航等[25]。通常来说,除了一些特定船舶操作方式 ( 如动力定位、深海系泊等 ) 外,海员的技术能力可以较完整地被覆盖在STCW公约体系之内。但由于船舶技术的不断进步,这些技术每隔几年还可能发生新的变化,需要海员不断进行知识更新。随着智能船舶的发展,预计STCW公约将在未来几年进行更新,提出满足ROCO适任的新要求,以适应自动化和智能化带来的智能船舶运行环境。
传统培养模式下海员仅需要满足IMO颁布的STCW公约的最低标准,即满足公约规定的7项海员适任工作职能:( 1 ) 航行;( 2 ) 货物装载和积载;( 3 ) 船舶作业管理和船上人员管理;( 4 ) 轮机工程;( 5 ) 电气、电子和控制工程;( 6 ) 维护和修理;( 7 ) 无线电通信。其中,根据公约要求,500总吨及以上船舶负责航行值班的高级船员最低适任要求如表7所示。
表7 500总吨及以上船舶负责航行值班的高级船员最低适任要求
( STCW公约第A-Ⅱ/1节 )

随着智能船舶的发展,传统的海员所具备的知识结构很难满足智能船舶操作的需求。智能船舶操作人员既要满足STCW公约和相关规则规定的现有适任标准,也应熟练掌握与智能船舶功能和操作相关的新的适任要求。而且,随着智能船舶发展到不同阶段,海员所需要具备的适任能力也将随之发生变化。目前,IMO尚未制定关于智能船舶操作人员的具体适任要求,但IMO MASS-JWG 2确认过智能船舶船长以及船员的适任要求仍然应当以STCW公约和规则为基础,同时可能有必要新增其他相关要求或对STCW公约进行修订。因此,智能船舶的操作人员也仍然有必要保持满足STCW公约要求。除此之外,CCS《智能船舶规范 ( 2023 )》和《自主货物运输船舶指南 ( 2018 )》对智能船舶操作人员的要求给出规定如表8所示。CCS再次强调了STCW公约对船舶遥控操作人员的必要性,即在满足STCW公约对驾驶员和船长适任要求的基础上,还应熟悉所控制的船舶性能和操作,并通过实操验证。
表8 中国船级社 ( CCS ) 对智能船舶操作人员的要求

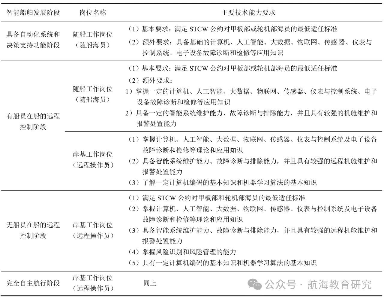
随着智能船舶时代的到来,海员的知识结构需求将由现阶段符合STCW公约要求的驾驶或轮机单职型技术人员转变为满足船舶自动化和智能化操作和管理发展要求的复合型航海人才;整个航运经济产业链的分工将进一步精细化,分化出诸如航行信息与数据监控工程师、航线管理与规划工程师、货物积载与装载工程师、网络数据工程师、远程维护与维修工程师等岗位,并将产生大量的复合型人才缺口。综合以上分析可见,智能船舶发展的不同阶段对海员知识与技能的需求也不尽相同,现将智能船舶对其操作人员的主要技术能力要求概括如表9所示。
表9 各阶段智能船舶对其操作人员的主要技术能力要求

对以上智能船舶操作人员的主要技术能力要求进行分类、统计,除STCW公约体系内的相关技术能力外,智能船舶操作人员还应具备的技术能力如表10所示。
表10 智能船舶操作人员应具备的额外技术能力

2.安全意识、责任感与个人综合能力要求提高
随着船上自动化技术的逐步引入,船舶的许多功能已经实现自动化。这意味着执行船上任务的海员数量已经有所减少,但由于系统的复杂性,海员在各种操作中需要处理的信息元素却越来越多,导致海员认知负荷增加。有文献证明,许多航运事故的发生并不是因为新技术的出现,而是因为对新技术的过分依赖[26]。船舶的智能化是把“双刃剑”,尤其是在现阶段,操控人员过分依赖智能设备而导致事故的情况时有发生,新技术在带来便利的同时,也对海员的安全意识和责任感等职业素养要求更高。根据系统可靠性理论,越复杂的系统其承载的信息量就越大,一旦失效其状态的恢复可能就越困难,而其所造成的损失也就越大。智能船舶作为复杂系统,一旦发生故障或遭遇紧急情况,无论是否存在可获得的外界支持,海员都必须有能力在一定的时间内恢复安全航行。这些能力是个人综合能力的体现,包括个人的认知、社交能力以及团队管理等。
安全意识、责任感与个人综合能力等均可归纳为非技术能力。非技术能力通常指与技术相关性较弱,但对个人职业发展具有较重要作用的技能,包括职业认知能力、个人认知能力和社交能力等。就海员的非技术能力而言,海事教育机构对该领域本身的探索相对较少。有专家总结了对于海员职业来说最重要的5项非技术能力,包括:情境意识、工作量管理能力、决策能力、沟通能力和领导力。其中,前三项属于“个人认知能力”的子类别,其余两项属于“社交能力”[27]。除此之外,安全意识和责任意识也是海员职业最重要的非技术能力,已经成为行业的共识。综上所述,结合智能船舶的操作特点,总结智能船舶对海员非技术能力需求如表11所示。
表11 智能船舶对海员非技术能力需求

四、智能船舶背景下中国海员培养策略
2019年,7部委联合发布的《智能航运发展指导意见》将中国智能航运发展的战略目标设定为:到2025年,突破一批制约智能航运发展的关键技术,成为全球智能航运发展创新中心,具备国际领先的成套技术集成能力,智能航运法规框架与技术标准体系初步构建,智能航运发展的基础环境基本形成,构建以高度自动化和部分智能化为特征的航运新业态,航运服务、安全、环保水平与经济性明显改善;到2035年,较为全面地掌握智能航运核心技术,智能航运技术标准体系比较完善,形成以充分智能化为特征的航运新业态,航运服务、安全、环保水平与经济性进一步提升;到2050年,形成高质量智能航运体系,为建设交通强国发挥关键作用。
智能船舶时代的到来不仅仅是全新技术的更替,更重要的还要有海事教育模式的革新[28]。探索智能航运时代新型海员培养模式是当前中国面临的一个十分紧迫的议题。智能船舶背景下复合型航海人才的培养应从以下几方面着手。
( 一 ) 积极应对智能船舶对船员职业的影响
职业前景,如未来的工作环境、薪资待遇、社会地位等,是该职业是否具有足够吸引力的重要因素。受社会上长期存在的对海员职业“条件艰苦”“环境危险”“长年漂泊”等认知定势的影响,加之航运业不景气导致海员上船困难,海员队伍已经很难吸引高端人才的加入,原有人才也大量流失。仅从我国几所主要航海院校毕业生的就业选择看,尽管多数航海院校在专业介绍中明确“本专业就业主要面向各航运公司从事远洋运输工作”,但海上专业毕业生从事航海工作的意愿不强、比例不高。中国是海员大国,能否改变海员职业吸引力严重不足的现状,关乎我国海员事业的发展,更关乎传统航运向智能航运的成功转型。智能航运时代即将来临,只有能吸引人才、留住人才,才能有效驾驭新技术浪潮,推动行业创新升级,确保我国航海业在智能化转型中实现高质量跃升。
1.院校层面
许多海员第一次接触该职业是从进入学校开始的。学校在塑造学生对职业生涯发展的理解与认识中扮演着至关重要的角色。教师对学生技术性知识的传授、非技术能力的培养、精神生活的关爱以及文化素质的提高等,都直接影响学生的职业观。因此,学校除了要认真落实教学计划外,还要促进学生各方面素质的提高,加强实践、实习以及毕业设计等方面的指导;尤其面对即将到来的智能航运时代,应将专业发展思维有机融入思想教育、教学实践、服务管理、支撑保障等航海人才培养各环节,从而坚定学生把握机遇、投身航运事业的决心和信心。
2.政府和企业层面
从政府方面来看,要发挥政府影响力,广泛宣传海员对国民生活的贡献和积极作用,持续开展航海科普与文化宣传教育活动,增加人们对海员职业的认同感。同时,还要健全海员权益保障机制,如制定合理的税收减免机制,鼓励海员积极参与国家方针政策的制定等,提高海员待遇及政治与社会地位。另外,面对即将到来的航运产业智能化变革,要积极宣传人工智能在航运领域取得的成绩,强调海员职业转型的必然性,坚定优秀海员积极完成转型的信念,进而带动整个海员群体,实现海员队伍的平稳转型。
从企业方面来看,海员工作在生产劳动的第一线,是企业的第一生产力。企业要提高社会责任感,加强企业文化建设,尊重海员、关爱海员,为海员提供良好的工作环境和发展前景。比如,从海员中提拔优秀人才到公司管理层,增强海员的归属感;根据海陆工作差异,提高海员待遇,增强海员的职业自豪感。对于智能船舶的营运,企业还要积极为满足海员的能力提升需求提供良好的培训条件,提高海员对未来的期望。
( 二 ) 制订不同阶段人才培养方案
《智能航运发展指导意见》指出了中国智能航运发展的三个重要节点:到2025年、2035年、2050年,我国航运体系分别达到部分智能化、充分的智能化和高质量的智能化。我国海事人才培养方案也应根据这三个重要的节点作出合理布局,实现由局部到整体的跨越,即:到2025年,智能海事教育初见成效;到2035年,智能海事教育取得重要成果;到2050年,智能海事教育达到全面贯彻。智能船舶时代的海事人才培养阶段性路线规划建议如表12所示。
表12 智能船舶时代的海事人才培养阶段性路线规划建议

( 三 ) 构建多元化新工科教育模式
新工科是基于国家战略发展需要而提出的,以“应对变化、塑造未来”为理念,以“培养未来多元化、创新型卓越工程人才”为要求,以“继承与创新、交叉与融合、协调与共享”为途径的新的工程教育改革方向[29]。智能航运、智能船舶的发展,促使传统海事教育与计算机、人工智能、大数据、物联网等诸多学科领域不断进行交叉与融合,这一进程既为海事教育模式变革提供了机遇和广阔空间,也带来了前所未有的挑战。
1.加强知识技能培养
海事教育的“双重性”在于其既要满足国家教育部门制定的工程认证条件,也要符合IMO构建的STCW公约框架要求。然而,现阶段的STCW公约尚未对智能船舶操作人员提出适任要求,着眼未来,我们必须提前采取行动。在关于智能船舶操作适任要求的STCW公约修正案生效前,按照三步走的计划调整海事教育模式。
( 1 ) 近期计划:实施航海类专业学生的跨学科教育,将航海类专业与人工智能、自动化与自动控制、大数据分析等学科有机结合,实现“航海/轮机+人工智能”“航海/轮机+自动化与自动控制”“航海/轮机+大数据”等双学位人才培养。
( 2 ) 中期计划:开展复合型海事教育,即培养“驾、机(电)”合一的双职海事教育,并补充如人工智能、自动化与自动控制、大数据等学科知识。西欧、北欧国家双职船员的培养可以为中国的双职海员培养提供现成的经验。
( 3 ) 远期计划:根据STCW公约对于智能船舶操作的修正案,结合国内外智能航运产业的实际需求,完善高等海事教育培训方案。
2.注重综合素质提升
“新工科”背景下,学科之间的界限越来越模糊。解决多学科融合的复杂问题,对操作人员的综合能力提出了更高的要求。这些综合能力,除了职业和个人认知能力以及社交能力外,还应包括处理复杂问题的分析与综合能力、处理多元性问题的应变能力、解决非传统性问题的创新能力以及长时间工作中积累的实践经验,等等。这些能力往往需要在学习中获取并在实践中巩固。因此,注重培养海员的综合能力,必须构建接近真实环境的实践训练平台,比如全任务模拟器、实训船舶等。应根据不同阶段培养模式下学生的优势和薄弱环节,有针对性地制订详细的实践教学培养计划,指导学生在实践中发现问题、分析问题、解决问题。
( 四 ) 建立适应智能航运发展的行业规范
目前,无论是STCW公约,还是国内相关规范、规则,均未对智能船舶操作人员提出具体的适任要求。但从智能船舶操作特点而言,无论是随船人员还是岸基操作人员,都要有现阶段的STCW体系去支撑。而且,随着智能船舶时代的真正到来,STCW公约也将对智能船舶操作人员提出新的要求。
为更好地探索智能船舶背景下的我国海事教育策略,航海院校、主管机关、航运企业要密切合作,积极研究、制定国家层面的相关适任标准和管理制度,为智能航运产业发展、专业人才培养提供政策和制度保障。同时,也要积极参与国际相关标准、公约修正案的讨论和制定,在吸取缔约国相关经验教训的同时,在国际航运舞台上发出中国声音。
五、结语
就航海领域而言,历史上船舶技术的每一次重大变革,都对船上和岸基人员的角色定位、职能分配、知识结构及能力要求产生重要影响[30]。本文归纳了智能船舶的发展趋势及其对海员职业的影响,并在此基础上针对我国海事教育的现代化转型提出思考和建议。面对智能船舶时代带来的挑战与机遇,我们必须审视并重构海员教育培训的内容与方式,旨在培养具备高级智能化操作技能和创新思维的新一代海员,以确保我国海事行业在全球智能航运大潮中立于不败之地,实现持续稳健的发展。
[1]中国船级社.智能船舶规范(2023)[EB/OL].(2023-03-06)[2023-09-20]. https://www.ccs.org.cn/ccswz/articleDetail?id=202303061016018608.
[2]Krzysztof Bogusławski,Mateusz Gil1,Jan Nasur,et al. Implications of autonomous shipping for maritime education and training:the cadet's perspective[J].Maritime Economics & Logistics,2022,24(2):1-17.
[3]Andrzej Felski,Karolina Zwolak.The ocean-going autonomous ship—challenges and threats[J].Journal of Marine Science and Engineering,2020,8(1):41.
[4]Mehrangiz Shahbakhsha,Gholam Reza Emad,Stephen Cahoon.Industrial revolutions and transition of the maritime industry: the case of seafarer's role in autonomous shipping [J]. The Asian Journal of Shipping and Logistics,2022,38(1):10-18.
[5]Robert Kidd,Eliazbeth Mccarthy. Maritime education in the age of autonomy[J].WIT Transactions on the Built Environment,2019:187.
[6]鲍薪宇,付耀方.自主船舶等级划分及配员监管初探[J].中国海事,2018(8):46-48.
[7]魏立队,魏海军,曹红奋.面向智能船舶的高等航海教育变革路径[J].航海教育研究,2018,35(4):7-11.
[8]陆梅,孙玉清.面向自主航行船舶时代的中国航海教育[J].航海教育研究,2019,36(2):1-6.
[9]马强,刘刚,赵恩蕊,等.面向智能船舶的航海类专业人才培养模式改革[J].航海教育研究,2019,36(1):24-29.
[10]贾广付.智能航运背景下航海类人才培养策略研究[J].青岛远洋船员职业学院学报,2020,41(1):58-60,73.
[11]王捷,赵思重阳,周超杰.智能航运时代航海人才培养新策略[J].航海教育研究,2021,39(3):1-5.
[12]方泉根,江彦桥.关于设置“驾机合一”新专业的设想和建议[J].上海海运学院学报,1995(2):109-115.
[13]赵健,马靖然,赵彬,等.法国航海教育“驾机合一”培养模式借鉴与思考[J].航海教育研究,2021,38(4):17-22.
[14]赵健,赵璐,王新建.中外航海教育模式对比分析与借鉴[J].航海教育研究,2017,34(1):41-45.
[15]刘宏斌.丹麦、荷兰和日本驾机合一模式比较研究[J].航海教育研究,2006(3):11-14.
[16]陈兴伟,吕青.荷兰高等航海教育模式分析与思考[J].浙江交通职业技术学院学报,2020,21(4):66-70.
[17]Tomke Julia Janßen,Michael Baldauf,Gisela Müller-Plath,et al.The future of shipping:a shore-based experience?[C].Cham: Springer,2021:51-61.
[18]Volker Bertram.Towards Unmanned Ship[R]. Trondheim:DNG-GL,2013.
[19]SEPPELT B D,LEE J D.Human factors and ergonomics in automation design[M].Hoboken:Wiley,2012:1615-1642.
[20]新华社.我国注册船员总数达190万余人[EB/OL].(2023-06-26)[2023-09-27]. https://www.gov.cn/lianbo/bumen/202306/content_6888490.htm.
[21]Karvonen H,Martio J.Human factors issues in maritime autonomous surface ship systems development [C].Korea:Busan,2018.
[22]ALOP A.The challenges of the digital technology era for maritime education and training [C].Poland:Warsaw,2019:1-5.
[23]BALDAUF M,KITADA M,MEHDI R,et al. E-Navigation, digitalization and unmanned ships:challenges for future maritime education and training [C].Spain:Barcelona,2018.
[24]舒天悦.船舶智能化新时代海员培养如何升级?[J].中国航务周刊,2021(19):21-24.
[25]Amit Sharma,Tae-eun Kim. Exploring technical and non-technical competencies of navigators for autonomous shipping[J].Maritime Policy & Management,2021.
[26]Lützhöft M H,DEKKER S W A.On your watch: automation on the bridge[J].The Journal of Navigation,2002,55(1):83-96.
[27]FJELD G P,TVEDT S D,OLTEDAL H. Bridge officers’ non-technical skills:a literature review [J].WMU Journal of Maritime Affairs,2018,17(4):475-495.
[28]DEMIREL E,THOMPSON J.Maritime education and training in the digital era [J]. Universal Journal of Educational Research,2020,8(9):4129-4142.
[29]钟登华.新工科建设的内涵与行动[J].高等工程教育研究,2017(3):1-6.
[30]胥苗苗.以创新发展理念应对海事人才培养变革——专访大连海事大学校长孙玉清[J].中国船检,2018(9):16-20.
作者简介:
郝庆龙 ( 1988— ),男,大连海事大学航海学院,讲师,主要从事航海教育研究、智能运输理论、航海安全保障研究。
基金项目:教育部高等学校交通运输类专业教学指导委员会航海技术教学指导分委员会教育教学改革研究项目“基于智能船舶的新工科复合型航海人才培养模式改革”( 2022jzw006 )
本文刊发于《航海教育研究》2024年第2期,转发须注明作者和原文出处。
07-14 来源:中远海运
03-18 来源:信德海事网
05-09 来源:舟山绿色渔业发展有限公司
11-07 来源:田腾龙 世界海运
06-23 来源:信德海事网
03-12 来源:李桢 世界海运
06-24 来源:信德海事网
07-02 来源:信德海事网
07-25 来源:信德海事网
06-20 来源:经济日报